¶«Éý¹ú¼Ê¹ÙÍø
Ê×Ò³
¹ØÓÚ¶«Éý¹ú¼Ê¹ÙÍø
²úÆ·&½â¾ö¹æ»®
¿Æ¼¼´´ÐÂ
ÐÂÎÅ×ÊѶ
Ͷ×ÊÕß¹ØÏµ
ÁªÏµ¶«Éý¹ú¼Ê¹ÙÍø
en
¼¤¹âÖÇÄÜÔì×÷½â¾ö¹æ»®
Óë·þÎñÌṩÉÌ
more
¶«Éý¹ú¼Ê¹ÙÍø½éÉÜ
ÆóÒµÎÄ»¯
ÈÙÓþ×ÊÖÊ
·¢Õ¹¹ý³Ì
Éç»áÔðÈÎ
²ÎÓë¶«Éý¹ú¼Ê¹ÙÍø
¼¤¹âÖÇÄÜÔì×÷½â¾ö¹æ»®
Óë·þÎñÌṩÉÌ
more
¼¤¹âÀûÓ÷þÎñ
ÖÇÄÜÉ豸
º½¿ÕÁ㲿¼þ
¼¤¹âÆ÷
¼¤¹âÖÇÄÜÔì×÷½â¾ö¹æ»®
Óë·þÎñÌṩÉÌ
more
Ñз¢ÖÐÐÄ
³ß¶ÈÓëÐÐÒµ¹±Ï×
¼¤¹âÖÇÄÜÔì×÷½â¾ö¹æ»®
Óë·þÎñÌṩÉÌ
more
Õб겼¸æ
ÐÂÎŶ¯Ì¬
ÐÐÒµ¶¯Ì¬
רÌ⼯½õ
¼¤¹âÖÇÄÜÔì×÷½â¾ö¹æ»®
Óë·þÎñÌṩÉÌ
more
Ͷ×ÊÕß±£»¤
֪ͨ²¼¸æ
Ͷ×ÊÕß»¥¶¯Æ½Ì¨
Ê×Ò³
¹ØÓÚ¶«Éý¹ú¼Ê¹ÙÍø
¶«Éý¹ú¼Ê¹ÙÍø½éÉÜ
ÆóÒµÎÄ»¯
ÈÙÓþ×ÊÖÊ
·¢Õ¹¹ý³Ì
Éç»áÔðÈÎ
²ÎÓë¶«Éý¹ú¼Ê¹ÙÍø
²úÆ·&½â¾ö¹æ»®
¼¤¹âÀûÓ÷þÎñ
ÖÇÄÜÉ豸
º½¿ÕÁ㲿¼þ
¼¤¹âÆ÷
¿Æ¼¼´´ÐÂ
Ñз¢ÖÐÐÄ
³ß¶ÈÓëÐÐÒµ¹±Ï×
ÐÂÎÅ×ÊѶ
Õб겼¸æ
ÐÂÎŶ¯Ì¬
ÐÐÒµ¶¯Ì¬
רÌ⼯½õ
Ͷ×ÊÕß¹ØÏµ
Ͷ×ÊÕß±£»¤
֪ͨ²¼¸æ
Ͷ×ÊÕß»¥¶¯Æ½Ì¨
ÁªÏµ¶«Éý¹ú¼Ê¹ÙÍø
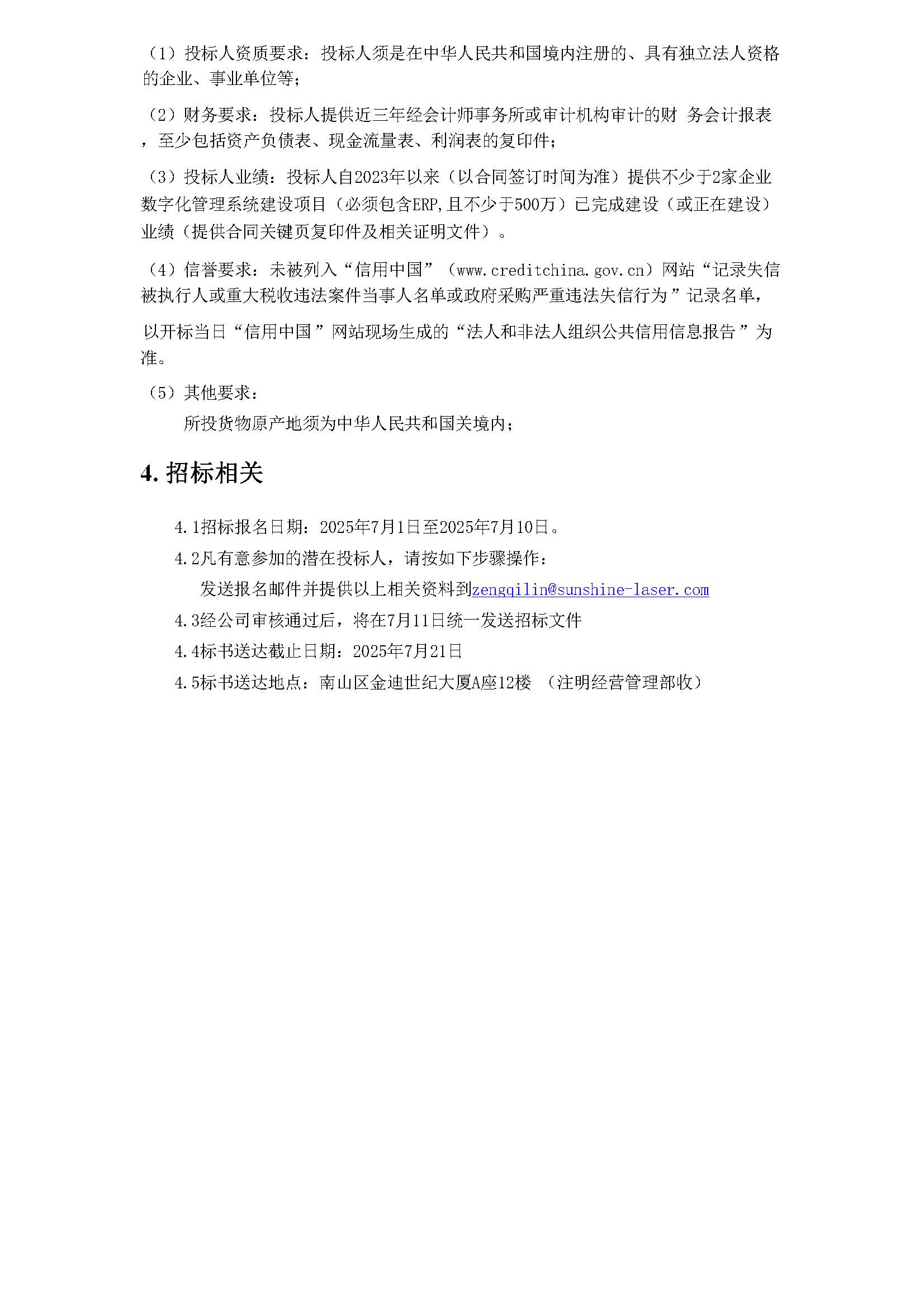
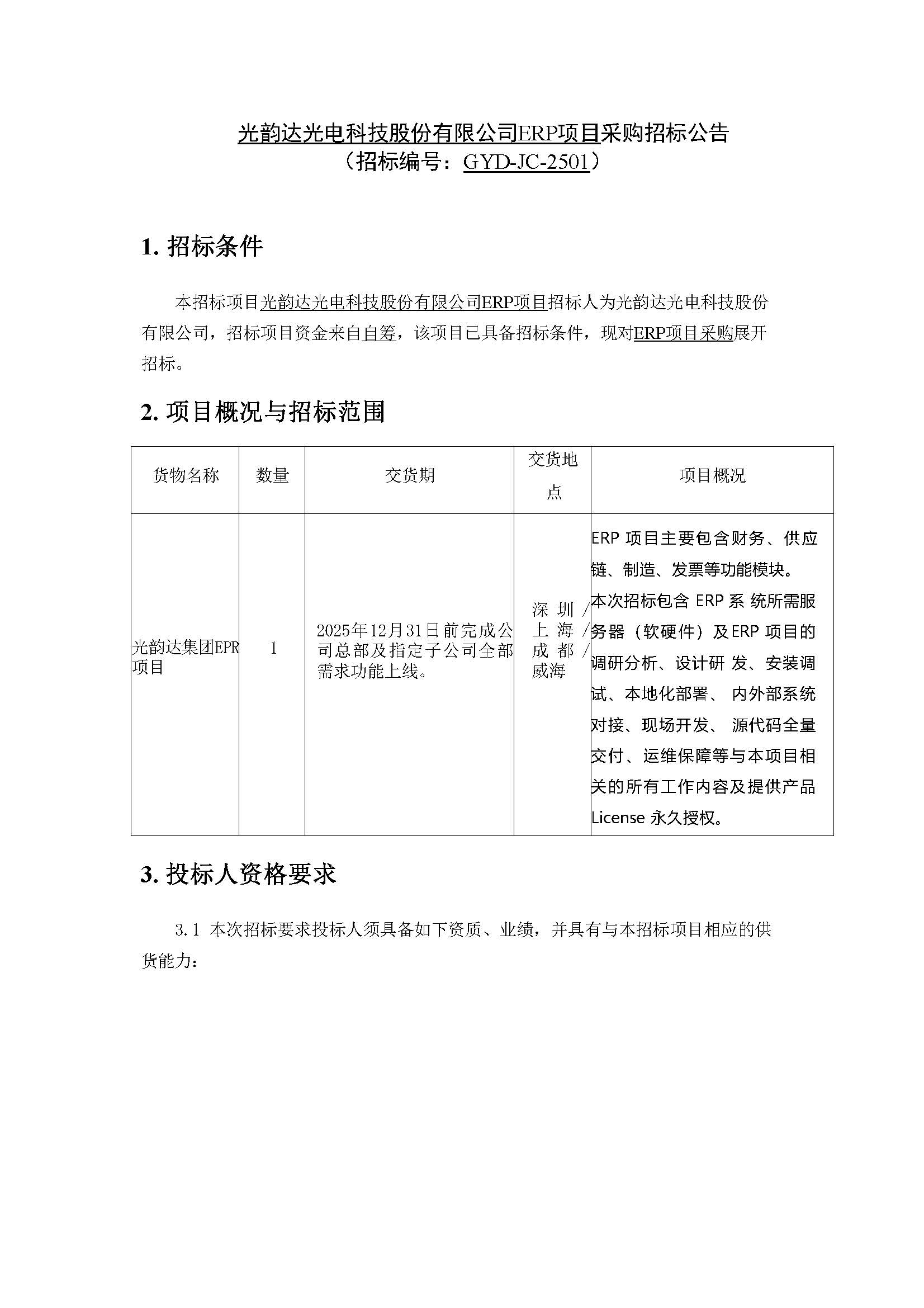
¶«Éý¹ú¼Ê¹ÙÍø¹âµç¿Æ¼¼¹É·ÝÓÐÏÞ¹«Ë¾ERPÏîÄ¿²É¹ºÕб겼¸æ
ÈÕÆÚ£º2025Äê06ÔÂ30ÈÕ
ÍÆ¼öÐÂÎÅ
--
ÏÂһƪ£ºÖйúרÀûÁìÓò×î¸ßÈÙÓþ | ¶«Éý¹ú¼Ê¹ÙÍøÈÙ»ñÖйúרÀûÓÅÁ¼½±
·µ»ØÁбí
ÁªÏµ¶«Éý¹ú¼Ê¹ÙÍø
µØÖ·£ºÉîÛÚÊÐÄÏÉ½ÇøÇÈÏã·½ðµÏÊÀ¼Í´óÏÃA¶°12Â¥
µç»°£º0755-2698 1000
½»ÒêÁ´½Ó
º£¸»¹â×Ó
½ð¶«ÌÆ
°æÈ¨ËùÓУº¶«Éý¹ú¼Ê¹ÙÍø ÔÁICP±¸13054543ºÅ-7
¹Ù·½Î¢ÐÅ
¿ì½Ýµ¼º½
¹ØÓÚ¶«Éý¹ú¼Ê¹ÙÍø
²úÆ·&½â¾ö¹æ»®
¿Æ¼¼´´ÐÂ
ÐÂÎÅ×ÊѶ
Ͷ×ÊÕß¹ØÏµ
ÁªÏµ¶«Éý¹ú¼Ê¹ÙÍø
¡¾ÍøÕ¾µØÍ¼¡¿